Задание 589 - ГДЗ Геометрия 7-9 класс. Атанасян. Учебник

Старая и новая редакции

Вернуться к содержанию учебника

586 587 588 589 590 591 592

Вопрос

Выберите год учебника

№589 учебника 2013-2022 (стр. 154):

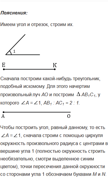
Постройте треугольник АВС по углу А и стороне ВС, если известно, что АВ : АС = 2 : 1.


№589 учебника 2023-2024 (стр. 157):

По данным катетам и прямоугольного треугольника найдите высоту, проведенную к гипотенузе:

а) = 5, = 12; б) = 12, = 16.

Подсказка

№589 учебника 2013-2022 (стр. 154):

Вспомните:

  1. Какая фигура называется треугольником.
  2. Что такое угол.
  3. Задачи на построение.
  4. Какие треугольники называются подобными.
  5. Как построить отрезок, равный данному.
  6. Как построить угол, равный данному.
  7. Какие прямые называются параллельными.
  8. Признаки параллельности двух прямых.
  9. Теорему о соответственных углах.

№589 учебника 2023-2024 (стр. 157):

Вспомните:

  1. Какой треугольник называется прямоугольным.
  2. Площадь треугольника.
  3. Теорему Пифагора.
  4. Что такое высота треугольника.

Ответ

№589 учебника 2013-2022 (стр. 154):


№589 учебника 2023-2024 (стр. 157):


Вернуться к содержанию учебника