Задание 9. Вопросы для повторения к главе X - ГДЗ Геометрия 7-9 класс. Атанасян. Учебник. Страница 244

Старая и новая редакции

Вернуться к содержанию учебника

Вопросы для повторения к главе X. Страница 244

6 7 8 9 10 11 12

Вопрос

Выберите год учебника

№9 учебника 2013-2022 (стр. 244):

Что такое радиус-вектор точки? Докажите, что координаты точки равны соответствующим координатам ее радиус-вектора.


№9 учебника 2023-2024 (стр. 244):

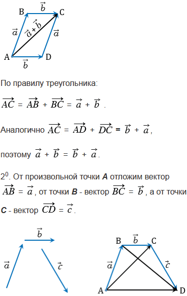
Сформулируйте и докажите теорему о законах сложения векторов.

Подсказка

№9 учебника 2013-2022 (стр. 244):

Вспомните:

  1. Что такое координаты вектора.
  2. Какой вектор называется радиус-вектором, его координаты.
  3. Какие векторы называются сонаправленными (противоположно направленными.

№9 учебника 2023-2024 (стр. 244):

Вспомните:

  1. Что такое вектор, длина вектора.
  2. Что такое сумма векторов (правило треугольника).
  3. Законы сложения векторов.
  4. Какие векторы называются равными (коллинеарными, неколлинеарными, сонаправленными, противоположно направленными).
  5. Как отложить вектор от данной точки.
  6. Что такое длина отрезка.
  7. Что такое прямая, отрезок.
  8. Что такое параллелограмм, его свойства.

Ответ

№9 учебника 2013-2022 (стр. 244):


№9 учебника 2023-2024 (стр. 244):

6 7 8 9 10 11 12


Вернуться к содержанию учебника