Задание 945 - ГДЗ Геометрия 7-9 класс. Атанасян. Учебник

Старая и новая редакции

Вернуться к содержанию учебника

942 943 944 945 946 947 948

Вопрос

Выберите год учебника

№945 учебника 2013-2022 (стр. 233):

Найдите сторону АС и диагональ ОС трапеции ОВСА с основаниями ОА = и ВС = , если точка А лежит на положительной полуоси , а вершина В имеет координаты (; ).


№945 учебника 2023-2024 (стр. 235):

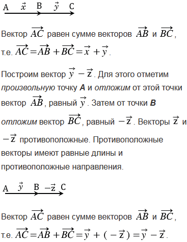
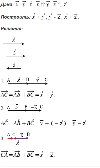
Начертите векторы , и так, чтобы , . Постройте + , - , + .

Подсказка

№945 учебника 2013-2022 (стр. 233):

Вспомните:

  1. Какой четырехугольник называется трапецией.
  2. Что такое диагональ многоугольника.
  3. Что такое прямоугольная система координат.
  4. Координаты точки.
  5. Как найти расстояние между точками, зная их координаты.

№945 учебника 2023-2024 (стр. 235):

Вспомните:

  1. Что такое вектор.
  2. Какие векторы называются сонаправленными, противоположно направленными.
  3. Как построить сумму векторов.
  4. Как построить разность векторов.
  5. Как отложить вектор от данной точки.

Ответ

№945 учебника 2013-2022 (стр. 233):


№945 учебника 2023-2024 (стр. 235):


Вернуться к содержанию учебника