Задание 773 - ГДЗ Геометрия 7-9 класс. Атанасян. Учебник

Старая и новая редакции

Вернуться к содержанию учебника

770 771 772 773 774 775 776

Вопрос

Выберите год учебника

№773 учебника 2013-2022 (стр. 201):

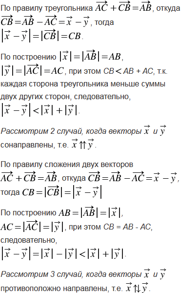
Докажите, что для любых двух векторов и справедливо неравенство . В каком случае ?


№773 учебника 2023-2024 (стр. 205):

Через точку А к данной окружности проведены касательная АВ (В - точка касания) и секущая АD, проходящая через центр О (D - точка на окружности, О лежит между А и D). Найдите ВАD и АDВ, если ВD = 110020'.

Подсказка

№773 учебника 2013-2022 (стр. 201):


№773 учебника 2023-2024 (стр. 205):

Вспомните:

  1. Что такое окружность, ее элементы.
  2. Какая прямая называется касательной к окружности, свойство касательной.
  3. Какая прямая называется секущей.
  4. Градусную меру дуги окружности.
  5. Какой угол называется вписанным, теорему о вписанном угле.
  6. Теорему о сумме углов треугольника.

Ответ

№773 учебника 2013-2022 (стр. 201):


№773 учебника 2023-2024 (стр. 205):


Вернуться к содержанию учебника