Задание 754 - ГДЗ Геометрия 7-9 класс. Атанасян. Учебник

Старая и новая редакции

Вернуться к содержанию учебника

751 752 753 754 755 756 757

Вопрос

Выберите год учебника

№754 учебника 2013-2022 (стр. 200):

Начертите попарно неколлинеарные векторы , , и постройте векторы + , + , + .


№754 учебника 2023-2024 (стр. 198):

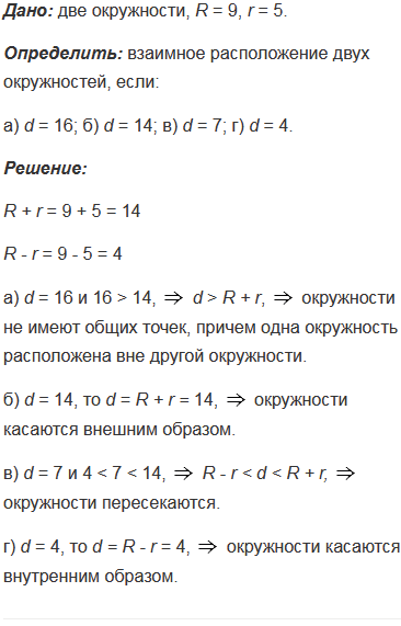
Определите взаимное расположение двух окружностей, радиусы которых равны 5 и 9, если расстояние между их центрами равно: а) 16; б) 14; в) 7; г) 4.

Подсказка

№754 учебника 2013-2022 (стр. 200):

Вспомните:

  1. Что такое вектор.
  2. Какие векторы называются неколлинеарными.
  3. Как построить сумму двух векторов.
  4. Как отложить вектор от данной точки.

№754 учебника 2023-2024 (стр. 198):

Вспомните взаимное расположение двух окружностей.

Ответ

№754 учебника 2013-2022 (стр. 200):


№754 учебника 2023-2024 (стр. 198):


Вернуться к содержанию учебника