Задание 745 - ГДЗ Геометрия 7-9 класс. Атанасян. Учебник

Старая и новая редакции

Вернуться к содержанию учебника

742 743 744 745 746 747 748

Вопрос

Выберите год учебника

№745 учебника 2013-2022 (стр. 194):

В прямоугольнике ABCD АВ = 3 см, ВС = 4 см, М - середина стороны АВ. Найдите длины векторов , , , , , , .


№745 учебника 2023-2024 (стр. 197):

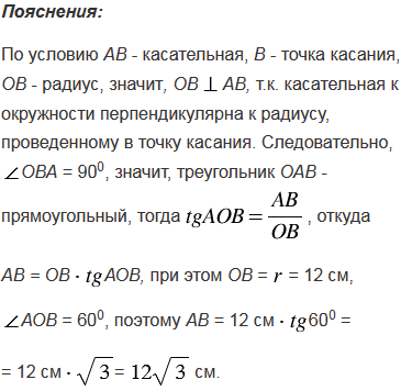
Прямая АВ касается окружности с центром О радиуса в точке В. Найдите АВ, если АОВ = 600, а = 12 см.

Подсказка

№745 учебника 2013-2022 (стр. 194):

Вспомните:

  1. Что такое прямоугольник.
  2. Что такое треугольник.
  3. Какой треугольник называется прямоугольным.
  4. Теорему Пифагора.
  5. Что такое вектор.

№745 учебника 2023-2024 (стр. 197):

Вспомните:

  1. Что такое окружность, ее элементы.
  2. Что называется касательной к окружности, ее свойства.
  3. Какой треугольник называется прямоугольным.
  4. Тангенс острого угла прямоугольного треугольника.

Ответ

№745 учебника 2013-2022 (стр. 194):


№745 учебника 2023-2024 (стр. 197):


Вернуться к содержанию учебника