Задание 654 - ГДЗ Геометрия 7-9 класс. Атанасян. Учебник

Старая и новая редакции

Вернуться к содержанию учебника

651 652 653 654 655 656 657

Вопрос

Выберите год учебника

№654 учебника 2013-2022 (стр. 171):

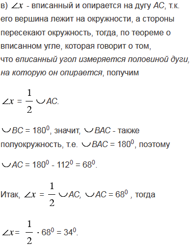
По данным рисунка 222 найдите .


№654 учебника 2023-2024 (стр. 167):

Докажите, что отношение периметров двух подобных треугольников равно коэффициенту подобия.

Подсказка

№654 учебника 2013-2022 (стр. 171):

Вспомните:

  1. Что такое окружность.
  2. Градусную меру дуги окружности.
  3. Какой угол называется вписанным, теорему о вписанном угле.

№654 учебника 2023-2024 (стр. 167):

Вспомните:

  1. Какая фигура называется треугольником, его периметр.
  2. Какие треугольники называются подобными.

Ответ

№654 учебника 2013-2022 (стр. 171):


№654 учебника 2023-2024 (стр. 167):


Вернуться к содержанию учебника