Вернуться к содержанию учебника
Выберите год учебника
№518 учебника 2013-2022 (стр. 135):
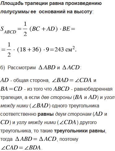
Найдите площадь равнобедренной трапеции, если: а) её меньшее основание равно 18 см, высота - 9 см и острый угол равен 450; б) её основания равны 16 см и 30 см, а диагонали взаимно перпендикулярны.
№518 учебника 2023-2024 (стр. 135):
Докажите, что прямая, проходящая через середины противоположных сторон прямоугольника, является его осью симметрии.
№518 учебника 2013-2022 (стр. 135):
Вспомните:
№518 учебника 2023-2024 (стр. 135):
Вспомните:
Вернуться к содержанию учебника