Задание 503 - ГДЗ Геометрия 7-9 класс. Атанасян. Учебник. Страница 134

Старая и новая редакции

Вернуться к содержанию учебника

500 501 502 503 504 505 506

Вопрос

Выберите год учебника

№503 учебника 2013-2022 (стр. 134):

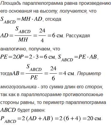
Найдите периметр параллелограмма, если его площадь равна 24 см2, а точка пересечения диагоналей удалена от сторон на 2 см и 3 см.


№503 учебника 2023-2024 (стр. 134):

Докажите, что если в четырёхугольнике все углы прямые, то четырёхугольник - прямоугольник.

Подсказка

№503 учебника 2013-2022 (стр. 134):

Вспомните:

  1. Что такое параллелограмм.
  2. Что такое диагональ.
  3. Что такое периметр.
  4. Что такое площадь.
  5. Как вычислить площадь параллелограмма.
  6. Что такое центр симметрии.

№503 учебника 2023-2024 (стр. 134):

Вспомните:

  1. Какие прямые называются параллельными.
  2. Что такое параллелограмм.
  3. Признаки параллелограмма.
  4. Что такое прямоугольник.

Ответ

№503 учебника 2013-2022 (стр. 134):


№503 учебника 2023-2024 (стр. 134):


Вернуться к содержанию учебника