Задание 371 - ГДЗ Геометрия 7-9 класс. Атанасян. Учебник

Старая и новая редакции

Вернуться к содержанию учебника

368 369 370 371 372 373 374

Вопрос

Выберите год учебника

№371 учебника 2013-2022 (стр. 103):

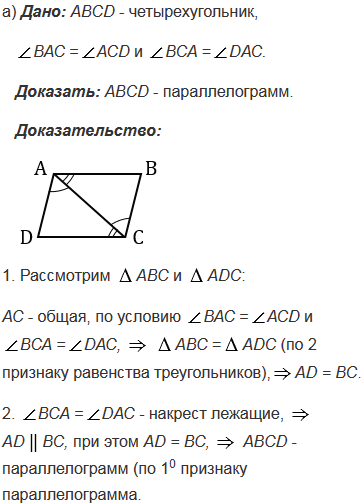
Докажите, что выпуклый четырехугольник АВСD является параллелограммом, если: а) ВАС =АСD и ВСА =DАС; б) АВСD, А =С.


№371 учебника 2023-2024 (стр. 106):

Найдите периметр прямоугольного треугольника, гипотенуза которого равна 26 см, а радиус вписанной окружности — 4 см.

Подсказка

№371 учебника 2013-2022 (стр. 103):

Вспомните:

  1. Какая фигура называется многоугольником.
  2. Какой многоугольник называется выпуклым.
  3. Какая фигура называется четырехугольником.
  4. Какой четырехугольник называется параллелограммом.
  5. Признаки параллельности двух прямых.
  6. Теорема о накрест лежащих углах.
  7. Теорема о сумме углов треугольника.
  8. Признаки параллелограмма.
  9. Второй признак равенства треугольников.

№371 учебника 2023-2024 (стр. 106):

Вспомните:

  1. Какой треугольник называется прямоугольным.
  2. Какая окружность называется вписанной в треугольник.
  3. Что такое периметр треугольника.
  4. Какой четырехугольник называется квадратом.
  5. Что такое радиус окружности.
  6. Свойство касательных отрезков.

Ответ

№371 учебника 2013-2022 (стр. 103):


№371 учебника 2023-2024 (стр. 106):


Вернуться к содержанию учебника