Задание 89 - ГДЗ Геометрия 7-9 класс. Атанасян. Учебник

Старая и новая редакции

Вернуться к содержанию учебника

86 87 88 89 90 91 92

Вопрос

Выберите год учебника

№89 учебника 2013-2022 (стр. 31):

С помощью транспортира и масштабной линейки начертите треугольник ABC, в котором:

а) AB = 4,3 см, AC = 2,3 см, A = 23; б) BC = 9 см,  BA = 6,2 см, B = 122; в) CA = 3 см, CB = 4 см, С = 90.


№89 учебника 2023-2024 (стр. 28):

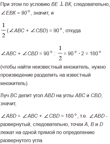
Докажите, что если биссектрисы углов АВС и СВD перпендикулярны, то точки А, В и D лежат на одной прямой.

Подсказка

№89 учебника 2013-2022 (стр. 31):


№89 учебника 2023-2024 (стр. 28):

Вспомните:

  1. Что такое угол.
  2. Биссектриса угла.
  3. Что такое прямая.
  4. Перпендикулярные прямые.

Ответ

№89 учебника 2013-2022 (стр. 31):


№89 учебника 2023-2024 (стр. 28):


Вернуться к содержанию учебника