Задание 80 - ГДЗ Геометрия 7-9 класс. Атанасян. Учебник. Страница 27

Старая и новая редакции

Вернуться к содержанию учебника

77 78 79 80 81 82 83

Вопрос

Выберите год учебника

№80 учебника 2013-2022 (стр. 27):

Известно, что AOB = 35°, BOC = 50°. Найдите угол АОС. Для каждого из возможных случаев сделайте чертёж с помо­щью линейки и транспортира.


№80 учебника 2023-2024 (стр. 27):

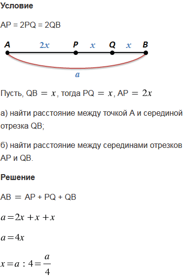
Отрезок АВ длины разделён точками Р и Q на три отрезка АР, PQ и QB так, что АР = 2PQ = 2QB. Найдите расстояние между:

а)   точкой А и серединой отрезка QB;

б)   серединами отрезков АР и QB.

Подсказка

№80 учебника 2013-2022 (стр. 27):

Вспомните:

  1. Что такое луч.
  2. Что такое угол.
  3. Построение и измерение углов, свойства углов.

№80 учебника 2023-2024 (стр. 27):

Изучите понятия отрезок, длина отрезка.

Ответ

№80 учебника 2013-2022 (стр. 27):


№80 учебника 2023-2024 (стр. 27):


Вернуться к содержанию учебника