Номер 155 - ГДЗ Алгебра 8 класс. Мерзляк, Полонский. Учебник. Страница 38

Вернуться к содержанию учебника

Упражнения § 5. Страница 38

152 153 154 155 156 157 158

Вопрос

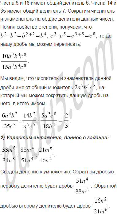
Упростите выражение:

Подсказка

Ответ


Вернуться к содержанию учебника