Задание 10. Заданиия для самопроверки. Заданиия для самопроверки § 5 - ГДЗ Математика 5 класс. Виленкин, Жохов. Учебник часть 2. Страница 59

Старая и новая редакции

Вернуться к содержанию учебника

Заданиия для самопроверки. Заданиия для самопроверки § 5. Страница 59

7 8 9 10 1 2 3

Вопрос

№10 учебника 2017-2020 (стр. 59):

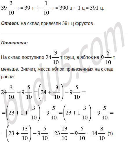
На склад поступило т груш, а яблок на т меньше. Сколько центнеров фруктов привезли на склад?

Подсказка

№10 учебника 2017-2020 (стр. 59):

Ответ

№10 учебника 2017-2020 (стр. 59):

7 8 9 10 1 2 3


Вернуться к содержанию учебника