Задание 1239 - ГДЗ Геометрия 7-9 класс. Атанасян. Учебник

Старая и новая редакции

Вернуться к содержанию учебника

1237 1238 1239 1239 1240 1241 1242

Вопрос

Выберите год учебника

№1239 учебника 2013-2022 (стр. 328):

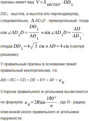
Наибольшая диагональ правильной шестиугольной призмы равна 8 см и составляет с боковым ребром угол 300. Найдите объем призмы.


№1239 учебника 2023-2024 (стр. 312):

Около данной окружности опишите: а) правильный четырехугольник; б) правильный восьмиугольник.

Подсказка

№1239 учебника 2013-2022 (стр. 328):

Вспомните:

  1. Какая призма называется правильной.
  2. Что такое объем тела.
  3. Какой многоугольник называется правильным.
  4. Окружность описанная около правильного многоугольника, вписанная в него.
  5. Формулы для вычисления стороны правильного многоугольника и его площади.
  6. Какой треугольник называется прямоугольным.
  7. Синус и косинус острого угла прямоугольного треугольника.

№1239 учебника 2023-2024 (стр. 312):

Вспомните:

  1. Какой многоугольник называется правильным.
  2. Какая окружность называется вписанной в правильный многоугольник.
  3. Как построить перпендикулярные прямые.
  4. Как построить биссектрису угла.
  5. Что такое касательная к окружности.
  6. Какие углы называются вертикальными, их свойство.
  7. Что такое биссектриса угла.

Ответ

№1239 учебника 2013-2022 (стр. 328):


№1239 учебника 2023-2024 (стр. 312):


Вернуться к содержанию учебника